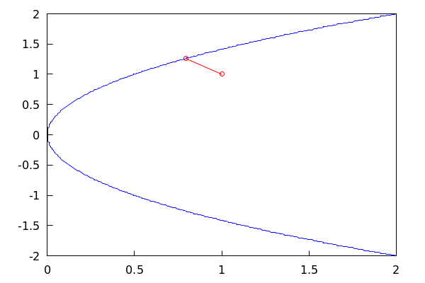
Primero visualicemos el problema.

(%i1) wxdraw2d( implicit( y ^ 2 - 2 * x, x, 0, 2, y, - 2, 2),
   point_type = circle, point_size = 1, points_joined =true, color = red,
   points([[ 1, 1],[ 1, sqrt( 2)]]),
   point_type = circle, point_size = 1, points_joined =true, color = green,
   points([[ 1, 1],[ 0 . 95, sqrt( 2 * 0 . 95)]]),
   point_type = circle, point_size = 1,   points_joined =true, color = black,
   points([[ 1, 1],[ 1 . 05, sqrt( 2 * 1 . 05)]])
) ;
0 errores, 0 advertencias (%t1)  (Gráficos)
(%o1)

Las lineas verde, roja y negra, nos muestra unos ejemplos de vectores candidatos a solución del problema. Recordemos que la escala de los ejes son diferentes, las apariencias engañan.

Definamos la función que pretendemos minimizar. Esta función será la distancia entre el punto (1,1) y un punto cualquier de la parábola \(y^2=2x\). Como los puntos más cercanos se encuentra en la rama \(y=+\sqrt{2x}\), buscamos la distancia entre (1,1) y \((x,\sqrt{2x})\)

(%i2) dt( x) : = sqrt(( 1 - x) ^ 2 +( 1 - sqrt( 2 * x)) ^ 2) ;
(%o2) dt ( x ) := ( 1 x ) 2 + ( 1 2 x ) 2
(%i3) wxplot2d( dt( x),[ x, 0, 2]) ;
(%t3)  (Gráficos)
(%o3)

Calculemos la derivada y busquemos sus puntos críticos.

(%i4) define( Ddt( x), diff( dt( x), x)) ;
(%o4) Ddt ( x ) := 2 ( 1 x ) 2 ( 1 2 x ) x 2 ( 1 x ) 2 + ( 1 2 x ) 2
(%i5) solve( Ddt( x) = 0, x) ;
(%o5) [ x = 2 3 %i + 2 2 7 3 , x = 2 3 %i 2 2 7 3 , x = 1 2 1 3 ]

Solo nos interesa la coordenada real.

(%i6) wxdraw2d( implicit( y ^ 2 - 2 * x, x, 0, 2, y, - 2, 2),
   point_type = circle, point_size = 1, points_joined =true, color = red,
   points([[ 1, 1],[ 1 / 2 ^( 1 / 3), sqrt( 2 / 2 ^( 1 / 3))]])  
) ;
(%t6)  (Gráficos)
(%o6)

Por tanto la solución será:

(%i7) sqrt(( 1 / 2 ^( 1 / 3)) ^ 2 +( sqrt( 2 / 2 ^( 1 / 3))) ^ 2) ;
(%o7) 2 2 3 + 1 2 2 3
(%i8) float( %) ;
(%o8) 1.489080782535197

Created with wxMaxima.